WARNING:
JavaScript is turned OFF. None of the links on this concept map will
work until it is reactivated.
If you need help turning JavaScript On, click here.
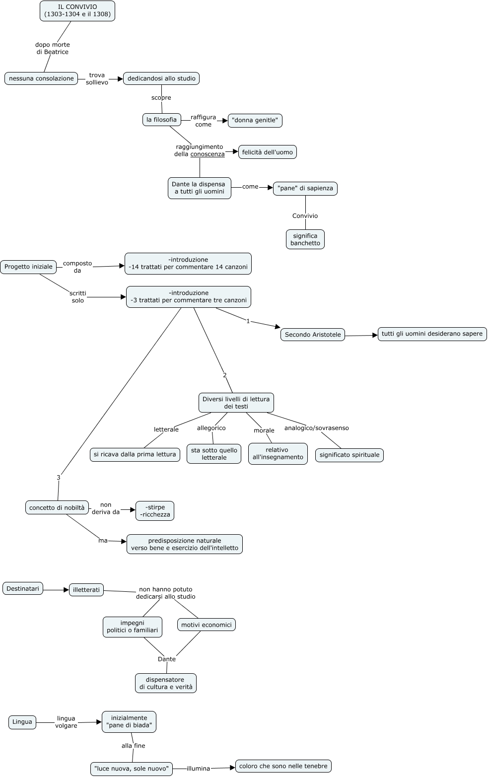
Questa Cmap, creata con IHMC CmapTools, contiene informazioni relative a: 3_Convivio, inizialmente "pane di biada" alla fine "luce nuova, sole nuovo", la filosofia raggiungimento della conoscenza felicità dell'uomo, Diversi livelli di lettura dei testi letterale si ricava dalla prima lettura, Lingua lingua volgare inizialmente "pane di biada", Diversi livelli di lettura dei testi allegorico sta sotto quello letterale, nessuna consolazione trova sollievo dedicandosi allo studio, "pane" di sapienza Convivio significa banchetto, IL CONVIVIO (1303-1304 e il 1308) dopo morte di Beatrice nessuna consolazione, Destinatari ???? illetterati, illetterati non hanno potuto dedicarsi allo studio motivi economici, concetto di nobiltà non deriva da -stirpe -ricchezza, Diversi livelli di lettura dei testi analogico/sovrasenso significato spirituale, motivi economici Dante dispensatore di cultura e verità, Diversi livelli di lettura dei testi morale relativo all'insegnamento, la filosofia raffigura come "donna genitle", la filosofia raggiungimento della conoscenza Dante la dispensa a tutti gli uomini, illetterati non hanno potuto dedicarsi allo studio impegni politici o familiari, Progetto iniziale scritti solo -introduzione -3 trattati per commentare tre canzoni, Dante la dispensa a tutti gli uomini come "pane" di sapienza, -introduzione -3 trattati per commentare tre canzoni 1 Secondo Aristotele