WARNING:
JavaScript is turned OFF. None of the links on this concept map will
work until it is reactivated.
If you need help turning JavaScript On, click here.
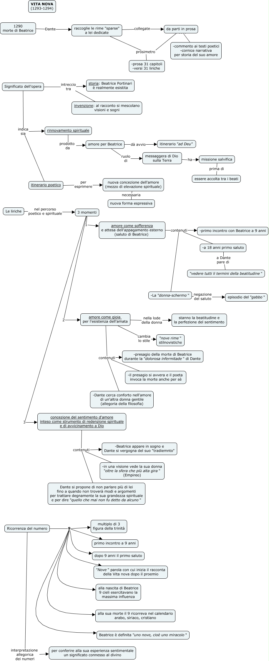
Questa Cmap, creata con IHMC CmapTools, contiene informazioni relative a: 1_Vita Nova, amore come gioia per l'esistenza dell'amata contenuti -presagio della morte di Beatrice durante la "dolorosa infermitade" di Dante, raccoglie le rime "sparse" a lei dedicate collegate da parti in prosa, amore come sofferenza e attesa dell'appagamento esterno (saluto di Beatrice) contenuti -La "donna-schermo", 3 momenti 2 amore come gioia per l'esistenza dell'amata, Significato dell'opera intreccio tra storia: Beatrice Portinari è realmente esistita, missione salvifica prima di essere accolta tra i beati, Ricorrenza del numero 9 Beatrice è definita "uno nove, cioè uno miracolo", concezione del sentimento d'amore inteso come strumento di redenzione spirituale e di avvicinamento a Dio contenuti Dante si propone di non parlare più di lei fino a quando non troverà modi e argomenti per trattare degnamente la sua grandezza spirituale e per dire "quello che mai non fu detto da alcuno", da parti in prosa prosimetro -prosa 31 capitoli -versi 31 liriche, Ricorrenza del numero 9 "Nove" parola con cui inizia il racconta della Vita nova dopo il proemio, amore per Beatrice ruolo di messaggera di Dio sulla Terra, Ricorrenza del numero 9 primo incontro a 9 anni, concezione del sentimento d'amore inteso come strumento di redenzione spirituale e di avvicinamento a Dio contenuti -Beatrice appare in sogno e Dante si vergogna del suo "tradiemnto", raccoglie le rime "sparse" a lei dedicate prosimetro -prosa 31 capitoli -versi 31 liriche, concezione del sentimento d'amore inteso come strumento di redenzione spirituale e di avvicinamento a Dio contenuti -in una visione vede la sua donna "oltre la sfera che più alta gira" (Empireo), Significato dell'opera intreccio tra invenzione: al racconto si mescolano visioni e sogni, Ricorrenza del numero 9 alla sua morte il 9 ricorreva nel calendario arabo, siriaco, cristiano, Le liriche nel percorso poetico e spirituale 3 momenti, rinnovamento spirituale prodotto da amore per Beatrice, 3 momenti 1 amore come sofferenza e attesa dell'appagamento esterno (saluto di Beatrice)