WARNING:
JavaScript is turned OFF. None of the links on this concept map will
work until it is reactivated.
If you need help turning JavaScript On, click here.
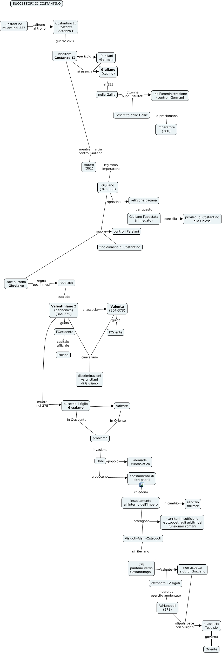
Questa Cmap, creata con IHMC CmapTools, contiene informazioni relative a: I successori di Costantino, Giuliano (361-363) muore contro i Persiani, 363-364 succede Valentiniano I (pannonico) (364-375), succede il figlio Graziano in Occidente problema, Giuliano (361-363) muore fine dinastia di Costantino, l'Occidente capitale ufficiale Milano, si associa Teodisio governa Oriente, l'esercito delle Gallie lo proclamano imperatore (360), spostamento di altri popoli chiedono insediamento all'interno dell'impero, problema invasione Unni, non aspetta aiuti di Graziano stipula pace con Visigoti si associa Teodisio, 378 puntano verso Costantinopoli Valente affronata i Visigoti, succede il figlio Graziano ???? Valente, Adrianopoli (378) stipula pace con Visigoti si associa Teodisio, insediamento all'interno dell'impero in cambio servizio militare, Visigoti-Alani-Ostrogoti si ribellano 378 puntano verso Costantinopoli, nelle Gallie ottenne buoni risultati -nell'amministrazione -contro i Germani, Giuliano l'apostata (rinnegato) cancella privilegi di Costantino alla Chiesa, vincitore Costanzo II si associa Giuliano (cugino), Valentiniano I (pannonico) (364-375) guida l'Occidente, religione pagana per questo Giuliano l'apostata (rinnegato)