WARNING:
JavaScript is turned OFF. None of the links on this concept map will
work until it is reactivated.
If you need help turning JavaScript On, click here.
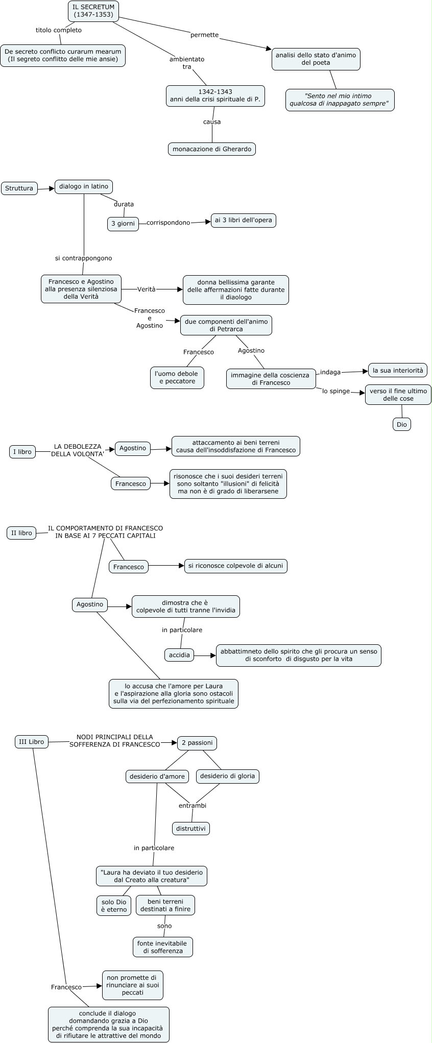
Questa Cmap, creata con IHMC CmapTools, contiene informazioni relative a: Secretum, desiderio d'amore in particolare "Laura ha deviato il tuo desiderio dal Creato alla creatura", Francesco ???? si riconosce colpevole di alcuni, III Libro Francesco non promette di rinunciare ai suoi peccati, dimostra che è colpevole di tutti tranne l'invidia in particolare accidia, I libro LA DEBOLEZZA DELLA VOLONTA' Agostino, Francesco ???? risonosce che i suoi desideri terreni sono soltanto "illusioni" di felicità ma non è di grado di liberarsene, immagine della coscienza di Francesco indaga la sua interiorità, III Libro NODI PRINCIPALI DELLA SOFFERENZA DI FRANCESCO 2 passioni, II libro IL COMPORTAMENTO DI FRANCESCO IN BASE AI 7 PECCATI CAPITALI Francesco, Francesco e Agostino alla presenza silenziosa della Verità Verità donna bellissima garante delle affermazioni fatte durante il diaologo, desiderio di gloria entrambi distruttivi, due componenti dell'animo di Petrarca Agostino immagine della coscienza di Francesco, III Libro Francesco conclude il dialogo domandando grazia a Dio perché comprenda la sua incapacità di rifiutare le attrattive del mondo, due componenti dell'animo di Petrarca Francesco l'uomo debole e peccatore, beni terreni destinati a finire sono fonte inevitabile di sofferenza, I libro LA DEBOLEZZA DELLA VOLONTA' Francesco, IL SECRETUM (1347-1353) ambientato tra 1342-1343 anni della crisi spirituale di P., 1342-1343 anni della crisi spirituale di P. causa monacazione di Gherardo, analisi dello stato d'animo del poeta ???? "Sento nel mio intimo qualcosa di inappagato sempre", "Laura ha deviato il tuo desiderio dal Creato alla creatura" ???? beni terreni destinati a finire