WARNING:
JavaScript is turned OFF. None of the links on this concept map will
work until it is reactivated.
If you need help turning JavaScript On, click here.
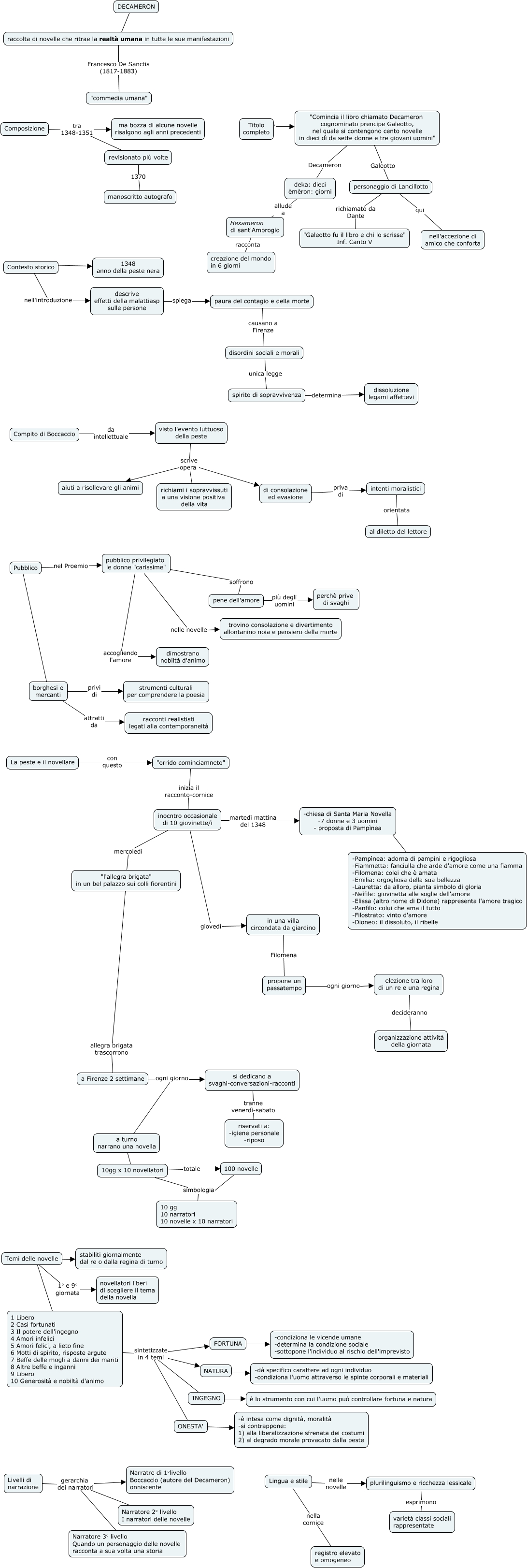
Questa Cmap, creata con IHMC CmapTools, contiene informazioni relative a: Decameron, 1 Libero 2 Casi fortunati 3 Il potere dell'ingegno 4 Amori infelici 5 Amori felici, a lieto fine 6 Motti di spirito, risposte argute 7 Beffe delle mogli a danni dei mariti 8 Altre beffe e inganni 9 Libero 10 Generosità e nobiltà d'animo sintetizzate in 4 temi INGEGNO, personaggio di Lancillotto richiamato da Dante "Galeotto fu il libro e chi lo scrisse" Inf. Canto V, pubblico privilegiato le donne "carissime" soffrono pene dell'amore, pene dell'amore più degli uomini perchè prive di svaghi, 1 Libero 2 Casi fortunati 3 Il potere dell'ingegno 4 Amori infelici 5 Amori felici, a lieto fine 6 Motti di spirito, risposte argute 7 Beffe delle mogli a danni dei mariti 8 Altre beffe e inganni 9 Libero 10 Generosità e nobiltà d'animo sintetizzate in 4 temi ONESTA', INGEGNO ???? è lo strumento con cui l'uomo può controllare fortuna e natura, inocntro occasionale di 10 giovinette/i martedì mattina del 1348 -chiesa di Santa Maria Novella -7 donne e 3 uomini - proposta di Pampìnea, 10gg x 10 novellatori simbologia 10 gg 10 narratori 10 novelle x 10 narratori, visto l'evento luttuoso della peste scrive opera aiuti a risollevare gli animi, deka: dieci èmèron: giorni allude a Hexameron di sant'Ambrogio, elezione tra loro di un re e una regina decideranno organizzazione attività della giornata, 1 Libero 2 Casi fortunati 3 Il potere dell'ingegno 4 Amori infelici 5 Amori felici, a lieto fine 6 Motti di spirito, risposte argute 7 Beffe delle mogli a danni dei mariti 8 Altre beffe e inganni 9 Libero 10 Generosità e nobiltà d'animo sintetizzate in 4 temi FORTUNA, Pubblico ???? borghesi e mercanti, revisionato più volte 1370 manoscritto autografo, 1 Libero 2 Casi fortunati 3 Il potere dell'ingegno 4 Amori infelici 5 Amori felici, a lieto fine 6 Motti di spirito, risposte argute 7 Beffe delle mogli a danni dei mariti 8 Altre beffe e inganni 9 Libero 10 Generosità e nobiltà d'animo sintetizzate in 4 temi NATURA, Contesto storico nell'introduzione descrive effetti della malattiasp sulle persone, pubblico privilegiato le donne "carissime" nelle novelle trovino consolazione e divertimento allontanino noia e pensiero della morte, a Firenze 2 settimane ogni giorno si dedicano a svaghi-conversazioni-racconti, a turno narrano una novella ???? 10gg x 10 novellatori, La peste e il novellare con questo "orrido cominciamneto"