WARNING:
JavaScript is turned OFF. None of the links on this concept map will
work until it is reactivated.
If you need help turning JavaScript On, click here.
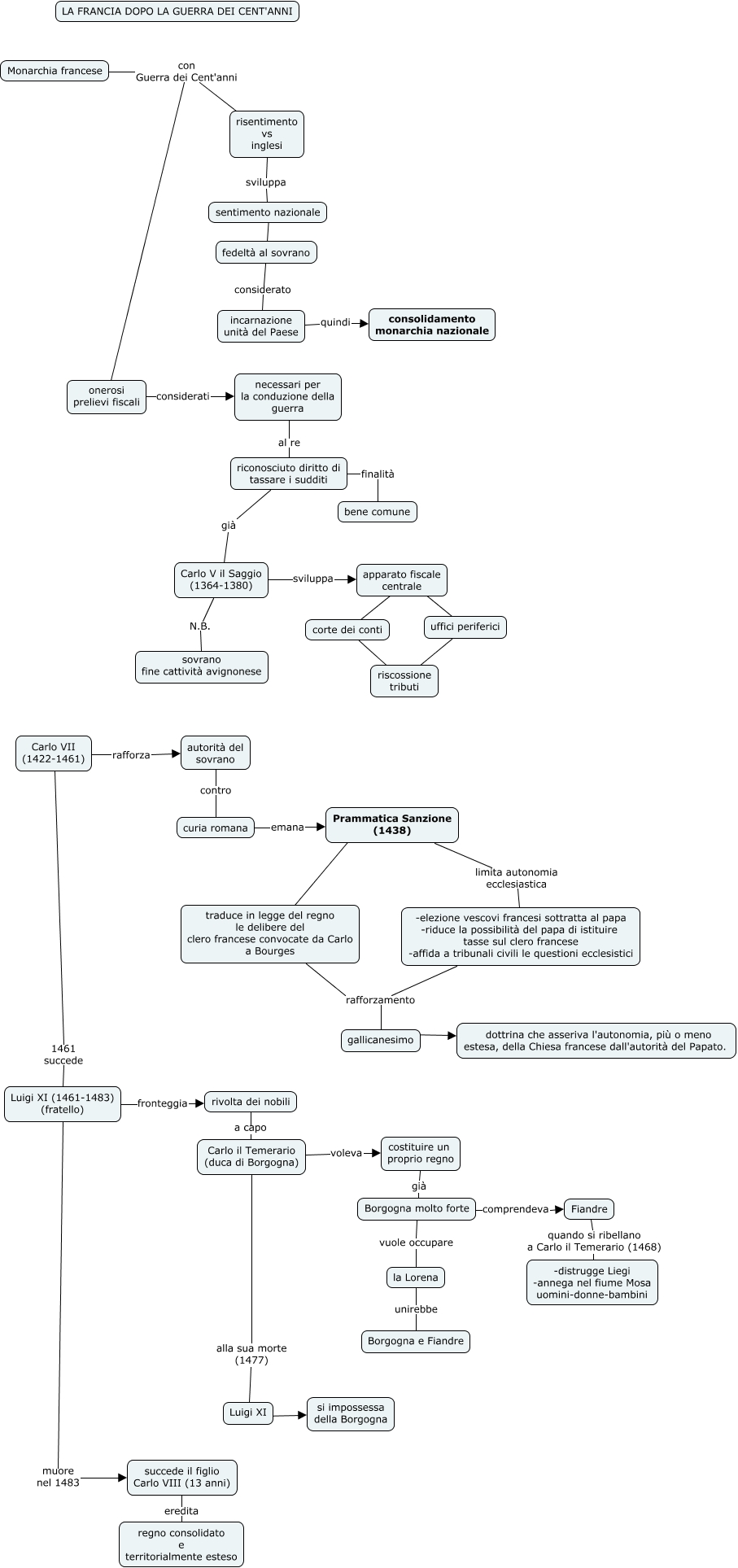
Questa Cmap, creata con IHMC CmapTools, contiene informazioni relative a: Francia dopo Guerra dei Cent'anni, Fiandre quando si ribellano a Carlo il Temerario (1468) -distrugge Liegi -annega nel fiume Mosa uomini-donne-bambini, necessari per la conduzione della guerra al re riconosciuto diritto di tassare i sudditi, fedeltà al sovrano considerato incarnazione unità del Paese, corte dei conti ???? riscossione tributi, la Lorena unirebbe Borgogna e Fiandre, Carlo V il Saggio (1364-1380) N.B. sovrano fine cattività avignonese, Prammatica Sanzione (1438) limita autonomia ecclesiastica -elezione vescovi francesi sottratta al papa -riduce la possibilità del papa di istituire tasse sul clero francese -affida a tribunali civili le questioni ecclesistici, apparato fiscale centrale ???? corte dei conti, uffici periferici ???? riscossione tributi, Luigi XI ???? si impossessa della Borgogna, curia romana emana Prammatica Sanzione (1438), costituire un proprio regno già Borgogna molto forte, Monarchia francese con Guerra dei Cent'anni risentimento vs inglesi, Carlo il Temerario (duca di Borgogna) alla sua morte (1477) Luigi XI, succede il figlio Carlo VIII (13 anni) eredita regno consolidato e territorialmente esteso, Luigi XI (1461-1483) (fratello) muore nel 1483 succede il figlio Carlo VIII (13 anni), gallicanesimo ???? dottrina che asseriva l'autonomia, più o meno estesa, della Chiesa francese dall'autorità del Papato., Borgogna molto forte vuole occupare la Lorena, Monarchia francese con Guerra dei Cent'anni onerosi prelievi fiscali, Borgogna molto forte comprendeva Fiandre