Warning:
JavaScript is turned OFF. None of the links on this page will work until it is reactivated.
If you need help turning JavaScript On, click here.
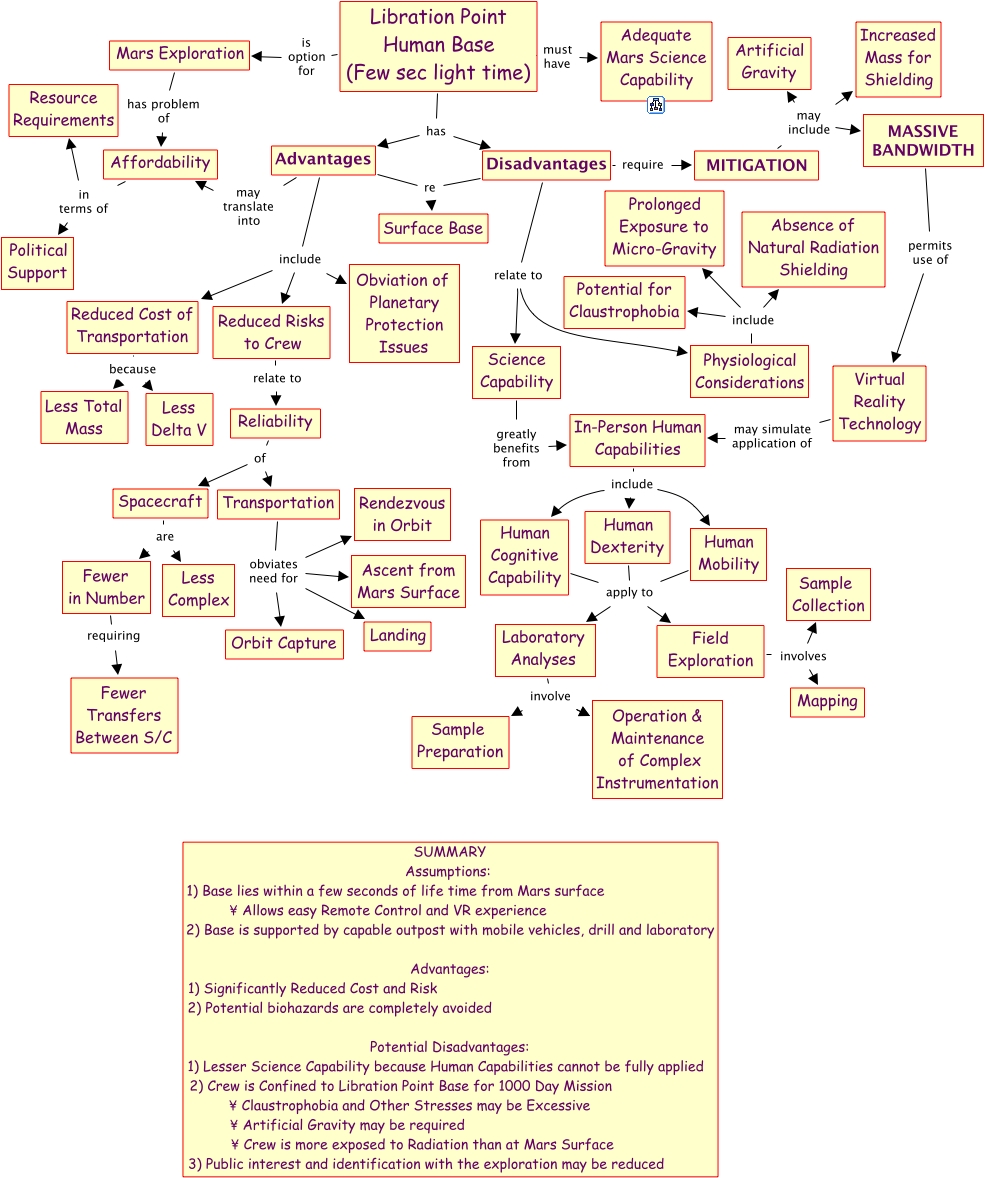
The Concept Map you are trying to access has information related to:
Libration Point Mission, Laboratory Analyses involve Operation & Maintenance of Complex Instrumentation, Field Exploration involves Mapping, Reliability of Transportation, Libration Point Human Base (Few sec light time) is option for Mars Exploration, Reduced Risks to Crew relate to Reliability, Fewer in Number requiring Fewer Transfers Between S/C, Disadvantages relate to Physiological Considerations, Human Dexterity apply to Laboratory Analyses, Human Mobility apply to Laboratory Analyses, Virtual Reality Technology may simulate application of In-Person Human Capabilities