Warning:
JavaScript is turned OFF. None of the links on this page will work until it is reactivated.
If you need help turning JavaScript On, click here.
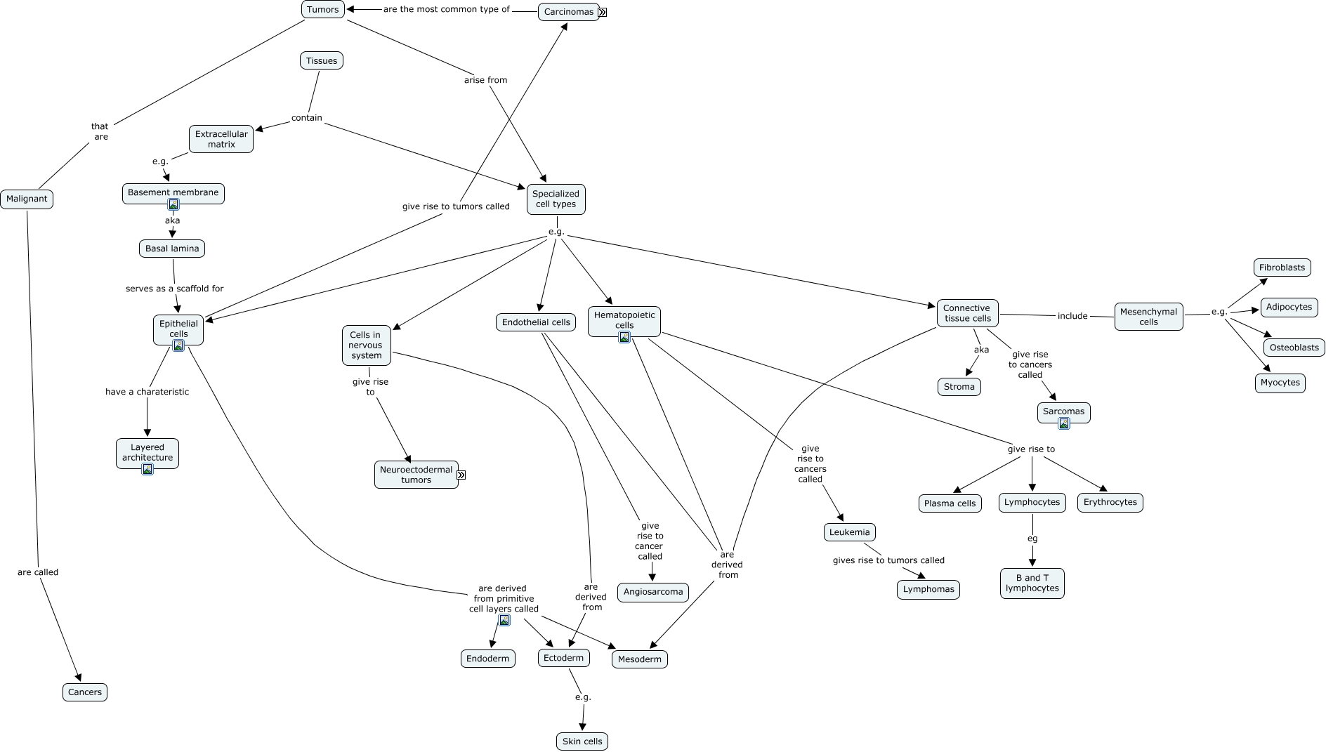
This Concept Map, created with IHMC CmapTools, has information related to: Chapter 2-2 partial map, Specialized cell types e.g. Connective tissue cells, Endothelial cells give rise to cancer called Angiosarcoma, Carcinomas are responsible for 80% of cancer-related Deaths in US, Ectoderm e.g. Skin cells, Connective tissue cells are derived from Mesoderm, Malignant are called Cancers, Connective tissue cells include Mesenchymal cells, Neuroectodermal tumors e.g. Schwannomas, Hematopoietic cells are derived from Mesoderm, Lymphocytes eg B and T lymphocytes, Cells in nervous system are derived from Ectoderm, Specialized cell types e.g. Cells in nervous system, Carcinomas derived from cells forming protective layers are called Squamous cell carcinomas, Basement membrane aka Basal lamina, Hematopoietic cells give rise to Erythrocytes, Epithelial cells have a charateristic Layered architecture, Leukemia gives rise to tumors called Lymphomas, Carcinomas derived from secretory cells are called Adenocarcinomas, Extracellular matrix e.g. Basement membrane, Epithelial cells are derived from primitive cell layers called Endoderm